Lead Image © pitinan, 123RF.com
Post-Quantum Cryptography with TutaCrypt
Future Proof
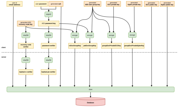
Quantum computing represents a seismic shift in technology, promising breakthroughs in numerous fields. But for cryptography, quantum computers are a looming threat. Experts are well aware that traditional asymmetric encryption methods are at risk from quantum algorithms such as Shor's algorithm [1], which efficiently factorizes large numbers and could theoretically break RSA and elliptic curve cryptography (ECC). For symmetric encryption techniques such as AES, the quantum algorithm known as Grover's algorithm [2] halves the effective key length, thus requiring longer keys to maintain security. The looming end of conventional cryptography has caused mathematicians to search for a new kind of encryption that will resist quantum attacks. In order to succeed in the post-quantum world, a new generation of cryptographic algorithms will need to avoid the dependence on the discrete logarithm problem and the hardness of integer factorization of semiprimes characterizing classical approaches and rely, instead, on hashes, lattices, and other advanced techniques. Although quantum computers are still at the experimental stage, the IT world is already getting restless to know what will come next. Most cryptography customers want to encrypt their data permanently, not just until a bigger computer arrives. For that reason, some users are asking if it is possible to build quantum protection into existing crypto products now. With that need in mind, the email vendor Tuta [3] just rolled out a new version of their Tuta Mail product (Figure 1) that features quantum-resistant encryption, becoming one of the first commercial vendors to tackle this perplexing problem.
...Buy this article as PDF
(incl. VAT)
Buy ADMIN Magazine
Subscribe to our ADMIN Newsletters
Subscribe to our Linux Newsletters
Find Linux and Open Source Jobs
Most Popular
Support Our Work
ADMIN content is made possible with support from readers like you. Please consider contributing when you've found an article to be beneficial.

